Министерство Юстиции Российской Федерации версия для слабовидящих
ПРИКАЗ ФНС РФ от 26.12.2025 N ЕД-7-21/1278@
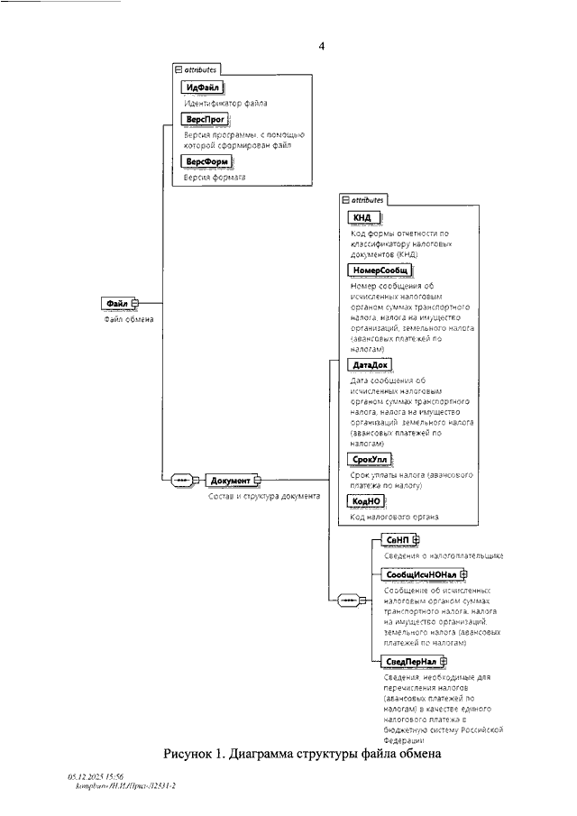
"ОБ УТВЕРЖДЕНИИ ФОРМЫ И ФОРМАТА СООБЩЕНИЯ ОБ ИСЧИСЛЕННЫХ НАЛОГОВЫМ ОРГАНОМ СУММАХ ТРАНСПОРТНОГО НАЛОГА, НАЛОГА НА ИМУЩЕСТВО ОРГАНИЗАЦИЙ, ЗЕМЕЛЬНОГО НАЛОГА (АВАНСОВЫХ ПЛАТЕЖЕЙ ПО НАЛОГАМ) В ЭЛЕКТРОННОЙ ФОРМЕ"
(Зарегистрировано в Минюсте РФ 03.04.2026 N 85874)
Показывать страниц:
Для качественной печати: PDF-файл документа (1 Мб)
Страница 9 из 20