Министерство Юстиции Российской Федерации версия для слабовидящих
ПРИКАЗ Минтранса РФ от 20.08.2025 N 249
"ОБ УТВЕРЖДЕНИИ МЕТОДИКИ ОПРЕДЕЛЕНИЯ ОЦЕНЕННОГО В РУБЛЯХ РАЗМЕРА МАКСИМАЛЬНОГО ВРЕДА, КОТОРЫЙ МОЖЕТ БЫТЬ ПРИЧИНЕН ЖИЗНИ, ЗДОРОВЬЮ ФИЗИЧЕСКИХ ЛИЦ, ОКРУЖАЮЩЕЙ СРЕДЕ, ИМУЩЕСТВУ ФИЗИЧЕСКИХ И ЮРИДИЧЕСКИХ ЛИЦ ПРИ АВАРИИ СУДОХОДНОГО ГИДРОТЕХНИЧЕСКОГО СООРУЖЕНИЯ"
(Зарегистрировано в Минюсте РФ 31.03.2026 N 85819)
Показывать страниц:
Для качественной печати: PDF-файл документа (3 Мб)
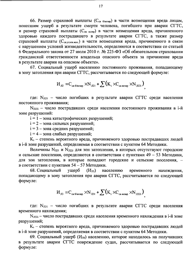
Страница 18 из 48