Министерство Юстиции Российской Федерации версия для слабовидящих
ПРИКАЗ ФНС РФ от 19.01.2026 N ЕД-1-26/29@
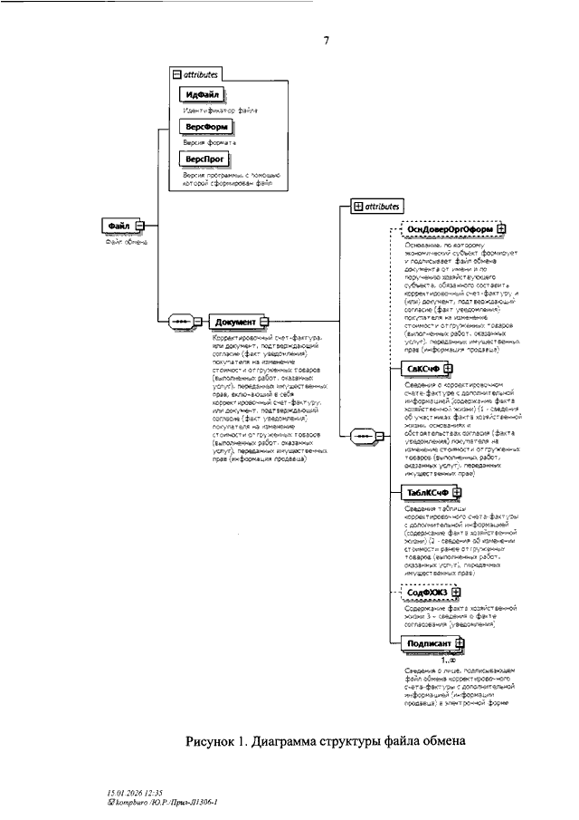
"ОБ УТВЕРЖДЕНИИ ФОРМАТОВ КОРРЕКТИРОВОЧНОГО СЧЕТА - ФАКТУРЫ, ПРЕДСТАВЛЕНИЯ ДОКУМЕНТА, ПОДТВЕРЖДАЮЩЕГО СОГЛАСИЕ (ФАКТ УВЕДОМЛЕНИЯ) ПОКУПАТЕЛЯ НА ИЗМЕНЕНИЕ СТОИМОСТИ ОТГРУЖЕННЫХ ТОВАРОВ (ВЫПОЛНЕННЫХ РАБОТ, ОКАЗАННЫХ УСЛУГ), ПЕРЕДАННЫХ ИМУЩЕСТВЕННЫХ ПРАВ, ВКЛЮЧАЮЩЕГО В СЕБЯ КОРРЕКТИРОВОЧНЫЙ СЧЕТ - ФАКТУРУ, И ПРЕДСТАВЛЕНИЯ ДОКУМЕНТА, ПОДТВЕРЖДАЮЩЕГО СОГЛАСИЕ (ФАКТ УВЕДОМЛЕНИЯ) ПОКУПАТЕЛЯ НА ИЗМЕНЕНИЕ СТОИМОСТИ ОТГРУЖЕННЫХ ТОВАРОВ (ВЫПОЛНЕННЫХ РАБОТ, ОКАЗАННЫХ УСЛУГ), ПЕРЕДАННЫХ ИМУЩЕСТВЕННЫХ ПРАВ, В ЭЛЕКТРОННОЙ ФОРМЕ"
(Зарегистрировано в Минюсте РФ 17.03.2026 N 85644)
Показывать страниц:
Для качественной печати: PDF-файл документа (15 Мб)
Страница 10 из 141