Министерство Юстиции Российской Федерации
версия для слабовидящих
×
Закрыть
Информация об официальном опубликовании
ПРИКАЗ ФНС РФ от 26.12.2025 N ЕД-7-3/1276@
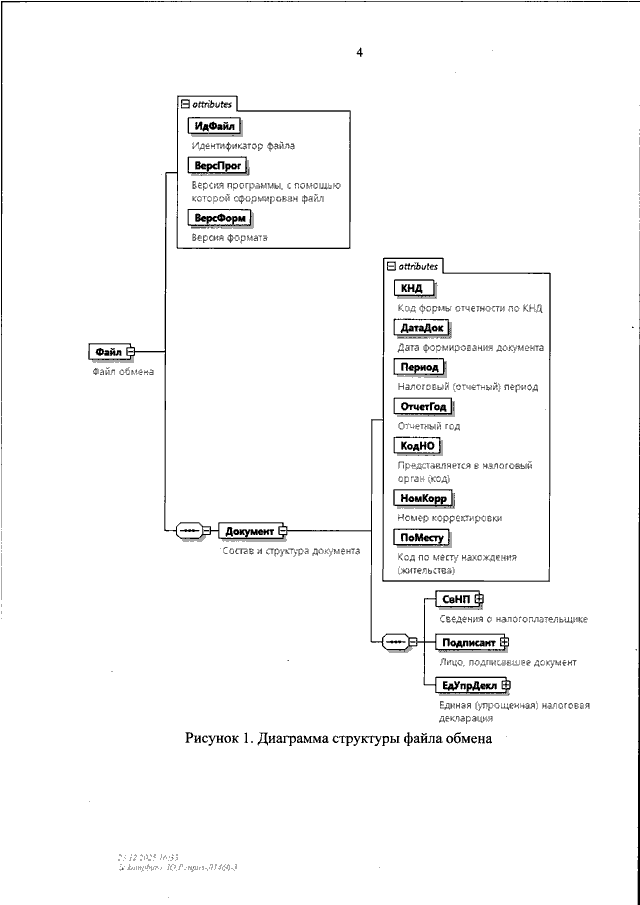
"ОБ УТВЕРЖДЕНИИ ФОРМЫ, ПОРЯДКА ЗАПОЛНЕНИЯ И ФОРМАТА ПРЕДСТАВЛЕНИЯ В ЭЛЕКТРОННОЙ ФОРМЕ ЕДИНОЙ (УПРОЩЕННОЙ) НАЛОГОВОЙ ДЕКЛАРАЦИИ"
(Зарегистрировано в Минюсте РФ 05.02.2026 N 85253)
Показывать страниц:
1
10
100
Для качественной печати:
PDF-файл документа (2 Мб)
<<
<
7
8
9
10
11
12
13
14
15
16
17
>
>>
Страница
12
из
18
<<
<
7
8
9
10
11
12
13
14
15
16
17
>
>>