Министерство Юстиции Российской Федерации версия для слабовидящих
ПРИКАЗ ФНС РФ от 20.12.2018 N ММВ-7-3/828@
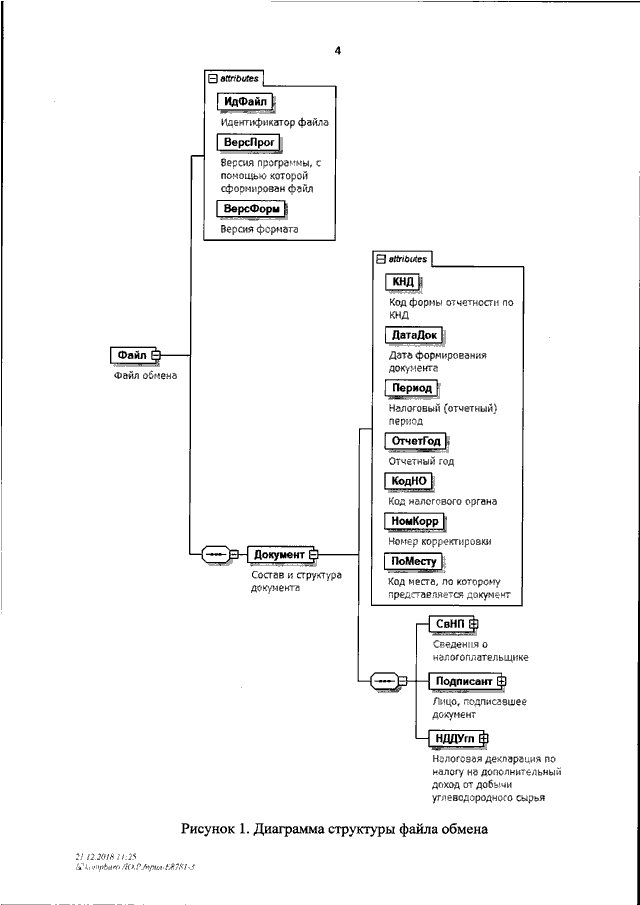
"ОБ УТВЕРЖДЕНИИ ФОРМЫ НАЛОГОВОЙ ДЕКЛАРАЦИИ ПО НАЛОГУ НА ДОПОЛНИТЕЛЬНЫЙ ДОХОД ОТ ДОБЫЧИ УГЛЕВОДОРОДНОГО СЫРЬЯ, ПОРЯДКА ЕЕ ЗАПОЛНЕНИЯ, А ТАКЖЕ ФОРМАТА ПРЕДСТАВЛЕНИЯ НАЛОГОВОЙ ДЕКЛАРАЦИИ ПО НАЛОГУ НА ДОПОЛНИТЕЛЬНЫЙ ДОХОД ОТ ДОБЫЧИ УГЛЕВОДОРОДНОГО СЫРЬЯ В ЭЛЕКТРОННОЙ ФОРМЕ"
(Зарегистрировано в Минюсте РФ 24.12.2018 N 53107)
Показывать страниц:
Для качественной печати: PDF-файл документа (7 Мб)
Страница 48 из 83